Материал обновлен 20.06.23.
Сколько стоит реклама в Яндекс Директ в месяц, в год, за сезон? Точного ответа нет. В Яндекс Директе нет фиксированной цены на размещение: она определяется на аукционе в режиме реального времени. Пока не разместите объявление, вы можете лишь прогнозировать, сколько будет стоить клик.
Аукционы в Директе основаны на ставках. Каждый рекламодатель предлагает свою цену за клик или показы. Рекламный робот ранжирует объявления по ставке и качеству. После чего распределяет трафик среди тех, кто предложил более высокую оплату, но по ставке ближайшего конкурента снизу.
Боитесь заплатить слишком много?
- Ограничьте верхнюю границу стоимости клика, бюджет на период времени или на всю кампанию.
- Используйте автостратегии, которые принесут максимум конверсий или кликов по оптимальной цене.
- Оплачивайте Яндекс Директ через OneSpot и получайте бонусы.
В статье подробнее разбираемся, как устроен аукцион, из чего складывается стоимость рекламы и как ее снизить.
Виды рекламных кампаний и их цена
Директ показывает рекламу на странице поисковой выдачи и в партнерской сети РСЯ (Рекламной сети Яндекса).
- Медийная (имиджевая) реклама формирует образ продукта или бренда в глазах аудитории. Ее цель — познакомить с товаром или маркой, привлечь внимание и в дальнейшем не дать забыть о продукте. Фактически медийная реклама работает на создание спроса. Цена медийной рекламы в Яндекс Директ основана на оплате за 1 000 показов — СРМ (cost per mille). Более подробно о том, кому она подойдет и какие форматы доступны рассказали в статье: «Медийная контекстная реклама: зачем и как запускать».
- Контекстная (performance) реклама нацелена на продажи. Ее задача конвертировать теплую и горячую аудиторию в покупателей. Она работает при уже сформированном спросе, то есть на этапе, когда клиент изучает продукт и выбирает конкретный сайт для заказа. Инструкцию по запуску контекстной кампании написали в статье: «Как настроить поисковую рекламу в Яндекс.Директе». При расчете стоимости контекстной рекламы в Яндекс Директ важно учитывать, что оплачивается каждый клик по объявлению по модели CPC (Pay per click). О площадках и доступных форматах можно прочитать в статье: «Контекстная реклама: что нужно знать перед запуском».
Аукционы в Яндекс Директе: принцип и этапы
Пока страница с рекламным блоком Директа загружается у пользователя, алгоритм проводит аукцион, чтобы выбрать объявления, подходящие к запросу. Используется принцип аукциона второй цены: рекламодатель, предложивший наибольшую ставку, заплатит минимальную цену, достаточную для победы, а именно — ставку ближайшего конкурента плюс шаг торгов. Расскажем в деталях, как это работает.
Первый этап
Представители бизнеса подают объявления и указывают ставку за клик.
Второй этап
Алгоритм ранжирует объявления по совокупности трех параметров:
- Указанная ставка.
- Коэффициент качества — оценка, насколько объявление и посадочная страница релевантны запросу. Играет роль поведение пользователя после клика: переход по объявлению решил проблему или он ищет дальше.
- CTR или прогноз кликабельности — оценка привлекательности объявления для аудитории. Чем больше желающих перейти с рекламы на сайт, тем выше прогноз. Чем выше CTR, тем ниже стоимость рекламы Яндекс.Директ.
Объявление с самой высокой ставкой и лучшими CTR и качеством занимает первое место. Далее происходит аукцион, который определит конкретную сумму за клик.
Третий этап
Для объявлений в поиске и на поисковых площадках РСЯ цена контекстной рекламы определяется через VCG-аукцион. Приведем пример, как аукцион этого типа проходит для блока на первой странице поисковой выдачи.
На первой странице показывается от нуля до четырех объявлений.

Точное количество объявлений зависит от уровня конкуренции по данному запросу. Объем трафика, который получит та или иная реклама, — это величина, которая рассчитывается автоматически. Она зависит от кликабельности места размещения, количества объявлений в блоке и их оформления. Максимальное значение — 100%.
Например, при конкуренции за четыре рекламных места, объявление-победитель получает 100% объема трафика на страницу, а следующим трем достаются 85%, 75% и 65% соответственно.
Отметим, что тезис «100% трафика» не означает, что первое объявление забирает весь трафик без остатка. Это просто максимальное значение, доступное для этого места размещения.
Давайте разберем ещё один пример. У нас есть пять объявлений, которые борются за четыре рекламных места:
- Объявление со ставкой 10 рублей
- Ставка — 8 рублей
- 7 рублей
- 4 рубля
- 3 рубля
- Пятый участник с самой низкой ставкой проигрывает аукцион. Оставшиеся четыре рекламодателя получат 65% трафика по ставке выбывшего — 3 рубля.
- По 10% трафика за 4 рубля — ставка четвертого участника — получат рекламодатели с первого, второго и третьего мест. Теперь у каждого из них по 75% трафика.
- По такой же схеме участники на первой и второй позициях гарантированно получают по 10% трафика по цене 7 рублей — ставке третьего участника аукциона. То есть им предоставлено по 85% трафика.
- Оставшиеся 15% закупает лидер рейтинга с наивысшей ставкой, который, как мы указали выше, и должен был получить 100%. При этом последние 15% он оплачивает по 8 рублей — второй ставке в аукционе. Ставка в 10 рублей нужна была, только чтобы стать лидером рейтинга. Платить ее не нужно.
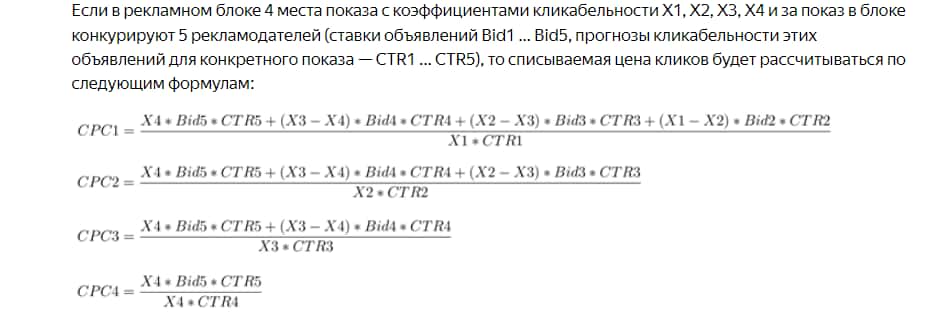
В справке рекламной системы даны общие формулы по стоимости и списываемой цене рекламы в Яндекс.Директ. На скриншоте ниже приведена часть формул.

Четвертый этап
Стоимость рекламы на тематических площадках РСЯ и во внешних сетях определяется через GSP-аукцион.
Здесь списываемая цена равна ставке конкурента, который оказался на место ниже. Например, если всего одно объявление размещается в рекламном блоке, стоимость клика равна ставке рекламодателя, который занял вторую позицию. Рассмотрим пример, в котором четыре аукционера соперничают за блок из трех позиций.
- Участник со ставкой 8 рублей
- Ставка — 6 рублей
- 4 рубля
- 3 рубля
- Ставки четвертого участника не хватает, чтобы закупить трафик, и он выбывает из аукциона.
- Первый участник получит клики по 6 рублей — ставке второго претендента — первое место и 100% трафика.
- 85% трафика и второе место забирает второй участник по 4 рубля за клик, то есть ставке третьего аукционера.
- На третьем месте участник забирает 75% трафика по ставке выбывшего четвертого аукционера (3 рубля).

Стоимость рекламы через инструмент «Прогноз бюджета»
Бизнесу необходимо понимать, сколько стоит реклама Яндекс.Директ в месяц, чтобы планировать расходы. Для этого используйте функцию «Прогноз бюджета» в разделе «Инструменты» личного кабинета.

Необходимо заполнить информацию о рекламной кампании: регион показа, параметры расчета и ключевые фразы.

Регион показа
Указывайте только те регионы, где вы доставляете товары или оказываете услуги. Если предложения по регионам отличается (например, для Москвы юридическая консультация может проводиться очно и дистанционно, а для всей России — только дистанционно), создайте отдельные объявления и планируйте разный бюджет.
Период, площадки, валюта
Прогноз можно составить на неделю, три месяца, год или конкретный месяц. По умолчанию система предлагает рассчитать для рекламы Яндекс.Директ стоимость на месяц.

Запросы
Ключевые фразы влияют на охват и на оценку алгоритмом релевантности вашего объявления и посадочной страницы. Можно прямо на этой странице подобрать поисковые запросы, как показано на скриншоте.

Перед вами откроется упрощенное окно Яндекс Wordstat для Директа. Введите слово или словосочетание, которое отражает ваше предложение, и регион показа.

Можно выбрать все запросы, активировав чек-бокс «Слова», и снять галочки у тех, что вам не подходят. В примере на скриншоте выше магазин не продает ортопедическую детскую обувь и товары некоторых брендов, поэтому запросы с ними убираем.
Под списком нажмите кнопку «Добавить», чтобы перенести выбранные запросы в окно прогноза.
Справа появится окно «Подсказки» с дополнительными фразами — их можно добавить к собранным. Внизу поле «Единый набор минус-фраз» предназначено для слов, по которым вы категорически не хотите, чтобы вас искали. В примере минусуем «самовывоз», потому что у магазина его нет, и «ремонт», чтобы не показывать объявление тем, кто хочет отремонтировать обувь.

Теперь осталось нажать кнопку «Посчитать», чтобы просмотреть отчет на экране либо скачать его в виде файла *.xls.

Прогноз покажет примерный бюджет кампании, варианты бюджета на объем трафика от 5% до 100%, бюджет по каждой ключевой фразе. Вы можете редактировать его, удалять и добавлять запросы, тогда прогнозируемая сумма будет изменяться.
Учтите, что прогноз, сколько стоит разместить рекламу в Яндекс.Директ, неточен. Аукционы идут в режиме реального времени, и прогноз оценивает ситуацию только на этот момент. Расчет приблизительный.
Как снизить стоимость клика?
Если клики кажутся слишком дорогими, измените настройки, чтобы получить минимальную стоимость рекламы в Яндекс Директ.
- Пересмотрите семантическое ядро. По высококонкурентным запросам клик стоит дорого. Попробуйте низкочастотные и неочевидные фразы — они дают более дешевые клики.
- Укажите минус-слова, если не продаете определенные бренды, товары, не оказываете смежные услуги (как в примере выше).
- Повысьте CTR на поиске. Для этого объявление должно давать максимум информации, выглядеть привлекательно. Поработайте над релевантностью посадочных страниц и объявления, чтобы снизить показатель отказов и возвратов в выдачу. Более полезный для пользователя сайт имеет выше позиции в аукционе, может покупать трафик дешевле или больше по той же ставке.
- Разделите регионы. Например, если в одной кампании у вас идут показы на регион с дорогим трафиком и регион с дешевым, то во втором вы, скорее всего, переплачиваете по цене первого.
- Используйте автостратегии.
Как рассчитать стоимость рекламы с автостратегиями?
Автостратегии Яндекс.Директ предполагают автоматическое управление объявлениями с помощью нейросети.
- Оптимизация конверсий. Система назначает ставки так, чтобы обеспечить наибольшее количество переходов, которые конвертируются. Вы ограничиваете и среднюю стоимость конверсии, и недельный бюджет, или только один параметр из них. Здесь можно оплачивать клики или только целевые визиты, но тогда по фиксированной цене.
- Оптимизация кликов. Система поможет получать максимум кликов. В качестве условий вы устанавливаете размер бюджета на неделю, среднюю стоимость клика, их количество за 7 дней.
- Целевая доля рекламных расходов (ДРР). Вы указываете цель и долю в процентах, которую можете израсходовать на рекламу. Нейросеть привлекает количество конверсий, исходя из этих условий.
Заранее точно рассчитать, сколько стоит контекстная реклама в Яндекс.Директ с автостратегиями, невозможно. При выборе такой стратегии в личном кабинете система предложит вам примерный бюджет, среднюю стоимость клика, исходя из статистики в вашей тематике. Вы можете использовать их как отправную точку, скорректировать сразу или по ходу открутки. Практика показывает, что автостратегии зачастую эффективнее ручных настроек, особенно для начинающего рекламодателя.
Как оплачивать рекламу в Яндекс Директ через OneSpot и получать бонусы
При оплате рекламы в Директе через платформу OneSpot можно получать бонусы от площадки. А до конца апреля 2022 Яндекс Директ возвращает до 100% кэшбэка, который можно потратить на запуск кампаний. Получить кэшбэк →
OneSpot — это платформа для оплаты интернет-рекламы в одном окне. Достаточно сформировать один счет в OneSpot, чтобы пополнять аккаунты в Яндекс Директ и Яндекс Бизнес, а также VK и myTarget без комиссии, с бонусами и ежемесячным кэшбэком и переводить средства между площадками в пару кликов.

Мы оформляем закрывающие документы и помогаем новичкам — отвечаем на любые вопросы по запуску кампаний. А ещё на платформе доступна аналитика рекламы сразу на всех подключенных площадках. Пользуясь OneSpot, вы сможете управлять интернет-рекламой в одной вкладке.
Зарегистрироваться в OneSpot →
Для рекламодателей и агентств постоянно действует ряд выгодных предложений по оплате рекламы в Яндекс Директ.


Доступ к материалу откроется сразу после заполнения формы
Text LinkДоступ к материалу откроется после заполнения формы
Text Link
Предыдущий пост
Следующий пост
AI-кот переиграл «серьёзный» маркетинг: 4566 подписчиков по 169 ₽ при плане 300 ₽ — кейс «Школы нейронавыков» в Telegram Ads
CPA 55 ₽ при плане 80 ₽ и 770 регистраций за 30 дней: кейс LeadConverter в Яндекс.Директе
Как удержать ДРР ниже 4% при выручке 14,8 млн ₽: кейс Oriflame в Яндекс.Директе
Рекламное агентство изнутри: путь от фрилансера до руководителя — без романтики
Как выстроить клиентский сервис, который становится частью маркетинговой команды: кейс Imperial Orchestra
Продвижение университета в VK Рекламе: лидогенерация на обучение и рост запросов даже в несезон
Продвижение бренда одежды в Telegram Ads: 70 тестов и контроль стоимости подписчика
Как выстроить лидген для B2B в VK Рекламе: фокус на заявках, их цене и качестве
Как сертифицированное агентство Telegram Ads снизило CPJ (CPS) на 33% для автоимпортера из Кореи
Как удерживать CPL до 1000 ₽ в VK Рекламе на лид-формах: кейс «Монополии»
Как получить подписчика по €1,65 в Telegram‑канал эксперта в области финансов
Как снизить CPL в Telegram-каналах через Яндекс Директ: кейс premium-образования
Штрафы за рекламу на заблокированных площадках: главное, что нужно знать
Поиск клиентов для агентства маркетинга и рекламы – способы привлечения новых лидов
Установка пикселя Telegram Ads на сайт для аналитики рекламных кампаний
Продвижение Telegram-канала онлайн-школы для финансистов и предпринимателей
Конструктор лендингов V.PAGE: создавайте страницы за 10 минут
11 нейросетей для маркетинга — подборка ИИ инструментов для маркетолога
Как снизить стоимость подписчика в Telegram Ads для эксперта в инфобизнесе
Как увеличить количество подписчиков в Telegram-канале для B2B-бренда
Как анализировать контекстную рекламу конкурентов – полезные сервисы и методы
Как увеличить продажи вебинара для кондитеров в 2,5 раза с помощью Telegram Ads
Различия интерфейсов Директ и Директ Про: как они работают, что нового
Как закупать рекламу в Telegram правильно. Гайд по покупке рекламы в Телеграме
Лидогенерация для онлайн-школы по подготовке к ОГЭ и ЕГЭ через Telegram Ads
Telegram-кошелек — что собой представляет и как в нем зарегистрироваться
Курсы по рекламе ВКонтакте — топ лучших предложений по обучению ВК рекламе
Как окупить рекламный бюджет в 2 раза в нише женского здоровья через Telegram Ads
Стоимость привлечения клиента (CAC) — что это такое и как ее рассчитать
Как пользоваться Яндекс Вордстат. Инструкция к статистике ключевых запросов
Что такое UTM-метки, как их создавать и как ими правильно пользоваться
Еще по этой теме





.webp)
.webp)



